Recently, the well-known Chinese power bank brand ROMOSS has been at the center of attention, first denying rumors of bankruptcy and then announcing a six-month halt in production starting from July 7, 2025, due to changing market conditions and business needs. This decision has sparked widespread discussion and searches on the internet.
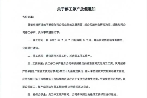
In the early hours of July 6, ROMOSS officially released a notice announcing the temporary shutdown of operations for six months. The notice explained that apart from recalling certain employees, the rest would be on leave. During this period, employees would receive their regular salary for the first month and 80% of the local minimum wage for the following months. Social security and provident fund contributions will be made according to local regulations.
Reports from various sources indicate that customer service of ROMOSS on several e-commerce platforms failed to respond promptly to inquiries regarding the production halt.
According to a report by Southern Metropolis Daily, some ROMOSS employees expressed feeling abandoned after working overtime for more than 20 consecutive days.
On July 5, several ROMOSS employees informed Interface News that when they attempted to retrieve personal belongings from the Shenzhen office, they discovered that their access permissions had been revoked.
In mid-June, ROMOSS power banks were suspected of being prone to explosions, leading several Beijing universities to ban their use. There were incidents of ROMOSS power banks of the same model exploding in universities, prompting concerns over safety.
The incident of “Multiple Beijing universities banning ROMOSS power banks from Shenzhen” has attracted significant attention.
ROMOSS’ 20,000mAh power bank was a popular product on online shopping platforms, priced around 100 Chinese yuan and enjoying good sales. However, many users on social media reported issues such as bulging after using the brand’s chargers.
ROMOSS issued a public apology at the time, requesting the recall of over 490,000 ROMOSS power banks manufactured between June 5, 2023, and July 31, 2024, due to the risk of overheating and potential fire hazards under extreme conditions.
According to reports in Chinese media, the recall incident has put the company in a difficult situation. Several consumers complained about the inability to get refunds, while employees reported receiving notices of the production halt gradually since July 1, without an official announcement at the time.
Responding to these concerns, on July 3, ROMOSS’s official Weibo account reassured that the company had not gone bankrupt and pledged to address all issues faced by customers, users, and partners. This message trended as the top topic on Weibo for a period.
Public records show that ROMOSS power bank is a well-known brand in China, owned by Shenzhen ROMOSS Technology Co., Ltd, established in 2012, specializing in the research and production of mobile power sources, outdoor power supplies, data charging cables, power adapters, car chargers, and other digital accessories.
On July 2, a visit to the Shenzhen ROMOSS Technology Co., Ltd office in Shenzhen International Innovation Valley revealed normal operation but with fewer staff members and some areas without lights. When asked about the situation, employees vaguely mentioned that some were on leave.
Business information indicates that ROMOSS was founded on March 13, 2012, with a registered capital of 6 million yuan, and had 474 employees enrolled in social security by 2024.
On July 2, the enterprise search app showed that Shenzhen ROMOSS Technology Co., Ltd underwent a business change with Lei Shexing stepping down from legal representative and director positions, replaced by Lei Xingrong.
In April of this year, the company experienced a similar business change where Lei Guibin was replaced by Lei Shexing as the legal representative and manager, while Lei Guibin resigned as executive director, and Lei Shexing began serving as the company’s director.

